
膝骨关节炎(KOA)的发病机制及其表型表达与人类肠道微生物群有关。Probio-M8在与硫酸软骨素联合使用时,被证实可通过调节“肠 - 关节轴”增强KOA治疗效果,显著改善关节症状及炎症状态,此项研究成果已发表于《mSystems》。
本研究招募65名50-70岁临床确诊KOA的绝经后女性,实施 3 个月干预及1个月随访试验:分为益生菌组(Probio-M8 ,5×10¹⁰ CFU/天 +硫酸软骨素)与安慰剂组(安慰剂+硫酸软骨素)。通过临床症状评估、炎症因子检测、粪便宏基因组测序及代谢组学分析等多种方法,系统探究 Probio-M8 对 KOA 的辅助治疗作用(临床号:ChiCTR2500098046)。
Probio-M8联合硫酸软骨素干预后,患者 WOMAC(西安大略和麦克马斯特大学骨关节炎指数)评分在干预1、3、4(随访)个月时,较安慰剂组分别降低了10.5%、17.6%、26.7%。在干预第1个月时抗炎细胞因子IL-4、IL-10水平较安慰剂组升高了16.8%、12.3%;4月时促炎细胞因子IFN-γ较安慰剂组降低了6.9%。
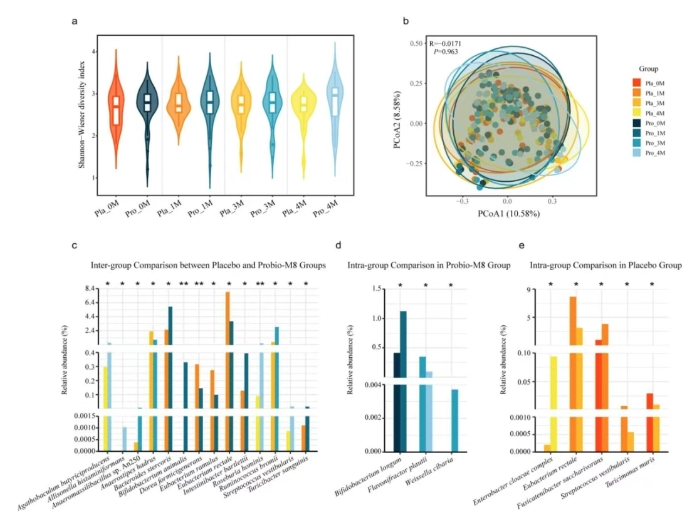
注:Pla为安慰剂组,Pro为益生菌组。
Probio-M8 联合硫酸软骨素干预后,肠道菌群发生显著变化,潜在有益菌丰度显著升高,而潜在有害菌丰度显著降低(P<0.05)。同时,动物双歧杆菌的丰度变化与 WOMAC评分呈强负相关性。
注:Pla为安慰剂组,Pro为益生菌组。
Probio-M8 联合硫酸软骨素干预后,肠道代谢通路发生针对性改变,三羧酸循环、蛋白质修饰和核苷及核苷酸生物合成通路增强。粪便中前列腺素 E2、硬脂酸、胆酸等促炎代谢物水平降低,睾酮、烟酸腺嘌呤二核苷酸等有益代谢物含量显著升高。
Probio-M8 联合硫酸软骨素通过调节“肠 - 关节轴”,重塑肠道菌群,富集有益菌、抑制有害菌;调节炎症平衡,降低促炎因子水平、提升抗炎因子表达;调控代谢通路及代谢物且效果具有持续性。
